2022年1月18日,中国传媒大学媒体融合与传播国家重点实验室新媒体研究院与新浪新闻、央视网智媒学院共同发布《2022元宇宙研究报告:多元视角》,从十个视角深入观察社会实践,对前沿趋势变化提供研究思路。该项目由中国传媒大学媒体融合与传播国家重点实验室新媒体研究院院长赵子忠教授与微博COO、新浪移动CEO、新浪AI媒体研究院院长王巍,央视网副总经理、技术事业群总经理、智媒学院院长赵磊担任专家,由中国传媒大学媒体融合与传播国家重点实验室新媒体研究院与新浪新闻、央视网智媒学院共同完成。
元宇宙概念和产业的发展还处于初期阶段,需要有多种社会力量参与,元宇宙生态的各个角色,对元宇宙有不同的视角和认识方法,同样也存在发展初期的各种不同观点和争论。
《2022元宇宙研究报告:多元视角》十大看点:
看点1:元宇宙的科幻视角。三部经典的科幻作品《雪崩》《黑客帝国》《头号玩家》中均有对元宇宙的刻画,科幻元宇宙有三个特点:一是元宇宙由虚拟与现实世界构成;二是有从现实世界进入虚拟世界的入口;三是在虚拟和现实世界中有不同的身份。
看点2:元宇宙的科学定义。溯源元宇宙概念的发展历程,电气电子工程师学会(IEEE)曾在2007年给出“元宇宙发展地图”,作出短期和长期发展规划。维基百科定义元宇宙是一个聚合的虚拟共享空间,由虚拟增强的物理现实和物理持久的虚拟空间聚合而成,包括虚拟世界、增强现实和互联网的总和。IEEE和Metaverse Roadmap也分别给出元宇宙的定义。
看点3: 推动元宇宙发展的重点企业。企业是元宇宙的实践者,罗布乐思(Roblox)和元(Meta)是两家致力于打造元宇宙的企业,分别实践了两条不同的元宇宙建设路线——游戏和VR。罗布乐思搭建游戏平台元宇宙,用户可以同时是玩家和开发者。脸书是全球最大的社交媒体平台,扎克伯格宣布脸书改名Meta,Meta的元宇宙包含社交、VR、虚拟办公、虚拟货币等。
看点4:元宇宙之VR产业。VR产业链主要有四个部分:硬件、软件、内容和应用。在VR硬件方面Oculus占据市场首位;软件方面主要包含VR硬件配套的操作界面和软件开发平台;VR内容有四大分发平台,内容类型涉及游戏、影视、社交等;VR在工业领域的应用主要体现在远程协作,提高沟通效率,优化工作时间。
看点5:元宇宙之游戏产业。游戏产业构成包含八大要素:游戏开发者、创作工具、创作工具来源、游戏平台、云服务、终端设备、操作系统供应商、网络运营商。报告特别提出UGC游戏是元宇宙的一个特点,关注元宇宙需要充分认识UGC游戏。
看点6:元宇宙之虚拟货币。虚拟货币是构成元宇宙经济系统的核心。本报告特别介绍Meta稳定币项目Libra的经济模型和交易类型。
看点7:元宇宙之虚拟办公。虚拟办公是元宇宙的重要业态,网络会议是虚拟办公发展最快的应用场景。Meta、微软、Vizible使用VR/AR技术在虚拟会议场景发力,注重网络会议的在场体验,提升多人协作效率。
看点8:电信运营商发力元宇宙。中国移动成立全国元宇宙组织——中国移动通信联合会元宇宙产业委员会(CMCA-MCC)。中国电信旗下全资子公司天翼爱音乐布局元宇宙,推出两个“元级”实验室——“元素”实验室、“元音”实验室。中国联通在XR产业链持续发力,与22家合作伙伴成立5G-XR终端生态联盟,建成5G-XR聚合运营服务平台。
看点9:支撑元宇宙的六大基础技术。这六大技术分别是:物联网技术、网络及运算技术、人工智能技术、区块链技术、交互技术和电子游戏技术。物联网技术既承担了物理世界数字化职能,又承担了虚拟世界渗透甚至管理物理世界的职能。网络及运算技术保障大规模用户同时在线。元宇宙中的智能互动需要人工智能技术。区块链保障元宇宙价值归属于流转,实现元宇宙经济系统稳定、高效、透明的运行。元宇宙用户的高度沉浸感、高仿真互动体验需要交互技术。电子游戏技术的核心是游戏引擎,成熟的游戏引擎通用于游戏制作,提供完善的制作流程,降低游戏制作门槛,形成游戏内容创作者生态。
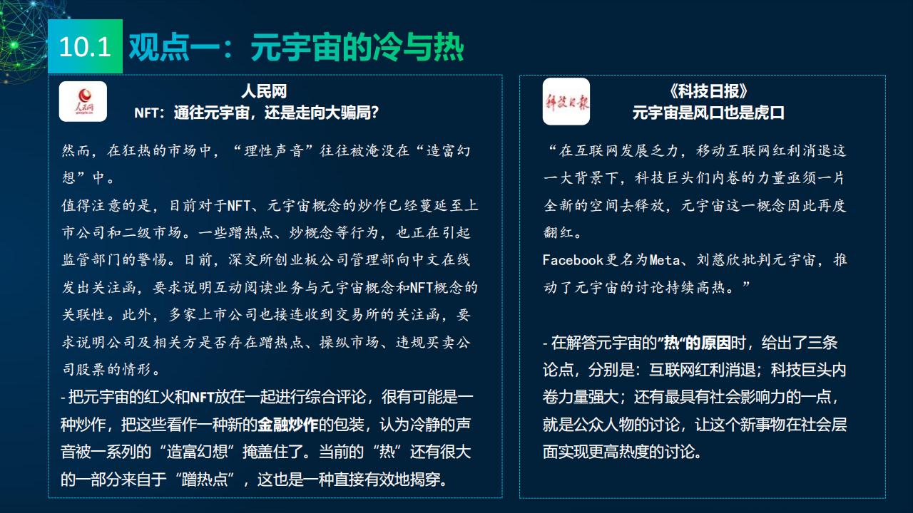
看点10:媒体的多元看点。报告研究团队收集2021年主流媒体元宇宙相关报道,将主流媒体对元宇宙的看法进行总结:元宇宙的冷与热、元宇宙的喜与忧、数字资产与数字泡沫、新科技与科技泡沫、概念股还是产业股、5G还是6G、全真互联网还是新模式。报告研究团队收集了2021年微博社交媒体关于元宇宙的数据,阐述财经、电影、游戏、数码、时事、互联网、娱乐、时尚九大领域的博文观点。

