2020 年以来,我国家电零售市场于波动中逐渐复苏,以洗地机、净水器、扫地机器人、新风空调等为代表的细分家电产品增长势头明显,领跑行业大盘。高增速品类多具备空气净化、水净化、食物保鲜、环境清洁等功能,健康属性突出,映射出消费市场对健康家电的青睐与偏好。健康家电已逐渐成为我国家电消费新趋势和生活新风尚。


健康家电既包括核心功能为个护和环境清洁、健康属性明显的家电,如洗地机、净水器、空气净化器、洗碗机等,还包括在基础功能上叠加健康功能的家电,如搭载空气净化功能的新风空调、具有除菌抑菌功能的洗衣机等,其核心价值在于提升空气、水、饮食等外部环境的安全性以及实现有效的个人健康护理。对真正的健康家电而言,绿色、负责任与智慧交互共同构成其关键特征。绿色表示家电资源消耗少,对人体健康和生态环境无害或危害小,且无二次污染风险;负责任意味着家电能够保障其健康功能的有效性与可靠性;智慧交互则依托技术能力感知环境,为用户提供更好的健康管理服务。

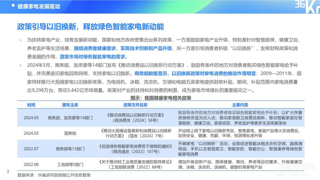
1)政策引导。国家和地方政府一方面鼓励家电企业围绕消费者健康需求,升级家电产品并实现技术创新,另一方面通过财政补贴引导消费者积极 " 以旧换新 ",释放其对绿色智能家电的需求。
2)消费行为变迁。消费者健康意识的强化使得具有健康特征的家电产品备受市场关注,而人均可支配收入的增长又为消费者购买健康家电产品提供必要条件。
3)技术升级。我国家电市场增速放缓,市场正逐步由增量竞争迈向存量竞争。面对渐趋激烈的市场竞争,针对消费者健康需求进行产品升级和存量换新,成为各大家电企业科技研发的重要方向,其中不乏以松下为典型的海外头部集团的身影,也包括国内头部老牌家电企业和新锐家电品牌。与此同时,人工智能、大数据、物联网、5G 等技术间的融合发展,成为健康家电功能实现与升级的底层基础。其中,人工智能的革新及其创新作用最为明显,特别是大模型、人机交互、自然语言识别等技术与健康家电的深度融合,正重塑着家电健康功能的实现路径,打开家电与用户互动的新入口。

为更好地了解消费者对健康家电的需求及其购买行为,36 氪研究院针对 1,200 名购买过或有意向购买健康家电的用户进行问卷调研。数据显示,对 70% 已购买健康家电产品的用户而言,健康家电运行过程中痛点仍存,其中除菌抑菌效果的可靠性是消费者最为关注的维度之一。消费者期待通过科技升级,解决应用痛点,更好地发挥家电在健康陪伴和辅助健康决策中的作用。因而,在选购家电时,产品的科技属性成为影响消费决策的关键要素之一:38% 受访者会优先考虑搭载健康科技的家电产品,而 28% 用户更是表示自己只会购买具有健康科技的家电产品。部分家电企业已经开展针对健康功能升级与优化的技术研发,其中松下作为全球龙头家电集团之一,聚焦纳诺怡 TM 水离子科技——新一代弱酸性健康离子技术研发,通过汇聚空气中的水分并将其分解为具有高反应活性的 OH 自由基,实现对异味、细菌、过敏原等有机物中氢(H)的主动吸附,并将其重新转化为水(H2O),达到深层除菌、抑制过敏原、去除异味、洁净空气、滋润保湿等效果,以绿色安全的黑科技实现健康功能,为消费者创造更为洁净与舒适的健康生活空间。

未来健康家电画像:更懂消费者的全面健康管家
对消费者而言,健康家电并非健康功能和核心功能的简单叠加,而是二者的深度融合与有效协同,带来生活体验的全方位升级。伴随健康意识的全面觉醒,这种融合也在重新定义消费者对家电的期待和追求:作为超越家电功能属性、为家庭健康保驾护航的价值载体,科技正逐渐成为未来理想家电画像关键词。搭载智慧健康科技的家电产品,实现对环境的全面感知与预测,结合消费者更为精细化的健康需求,为其提供个性化和针对性的健康功能服务。在各大家电厂商持续发力健康科技的背景下,更懂消费者的健康家电产品也将有望实现更大范围的落地应用,不仅成为解放消费者双手的智能辅助,还将承担居住环境净化与升级的重要角色,为消费者带来更为便捷与安全的全面健康陪伴。
本报告重点研究问题如下:
健康家电品类市场规模如何?
哪些因素驱动健康家电市场扩容?
健康家电潜在消费用户画像如何?
健康家电存在哪些应用痛点?
消费者对健康家电功能有哪些期待?
家电企业如何实现技术研发赋能家电健康功能?
健康家电消费趋势如何?
更多精彩内容,详见《2024 年中国健康家电消费及趋势研究报告》,点击原文链接,提取码:vg3f。






来源:36氪
