行业主要上市公司:移远通信、高鸿股份、汉威科技、海康威视等
本文核心数据:物联网产业规模、物联网产业代表企业
无锡市物联网产业政策环境
物联网产业一直是无锡市的重点产业之一," 十三五 " 以来,无锡就颁布实施了多项行动方案促进物联网的发展,2023 年 4 月,《无锡国家传感网创新示范区 ( 无锡市物联网产业集群 ) 发展三年行动计划》明确指出未来发展目标,即到 2025 年,无锡物联网产业集群发展取得阶段性成效,国际竞争力达到世界一流水平。
无锡市物联网产业分布图谱
——中国物联网产业链企业分布
物联网通过传感器把物理世界与数字世界联系起来,实现物与物、物与人的泛在连接,实现对物品和过程的智能化感知、识别和管理。其中传感器作为数据采集的源头,已经成为各种应用能力所需的数据来源所在。目前中国国内也涌现出了一些传感器芯片重点生产企业,如:高德红外、西人马、士兰微、敏芯微电子、博通、全志科技、大唐微电子、复旦微电子等。

从产业链各环节的代表性企业分布地图来看,目前无锡市各辖区均有传感器、传输网络层的企业分布,互联网平台主要分布在滨湖区、惠山区。相对而言,惠山区、滨湖区和锡山区的产业链布局更完善。
无锡市物联网产业发展现状
——物联网产业规模分析
物联网是战略性新兴产业的重要组成部分,是形成新质生产力的重要阵地。无锡物联网产业起步早、基础好,先行优势明显,已成为无锡的地标产业。2024 年,无锡物联网产业集群突破 5000 亿元,产业规模占据全省 " 半壁江山 "。
——两化融合发展指数情况
两化融合发展指数用于综合评估一个地区信息化和工业化融合发展水平的量化指标。两化融合加速了信息技术在各行业的普及,为物联网技术的广泛应用创造了条件。2022 年,无锡两化融合发展指数达 72.2,超过江苏省平均水平 5.8 个点,增速江苏省第一。2024 年,无锡两化融合发展指数为 73.2,超全省平均。

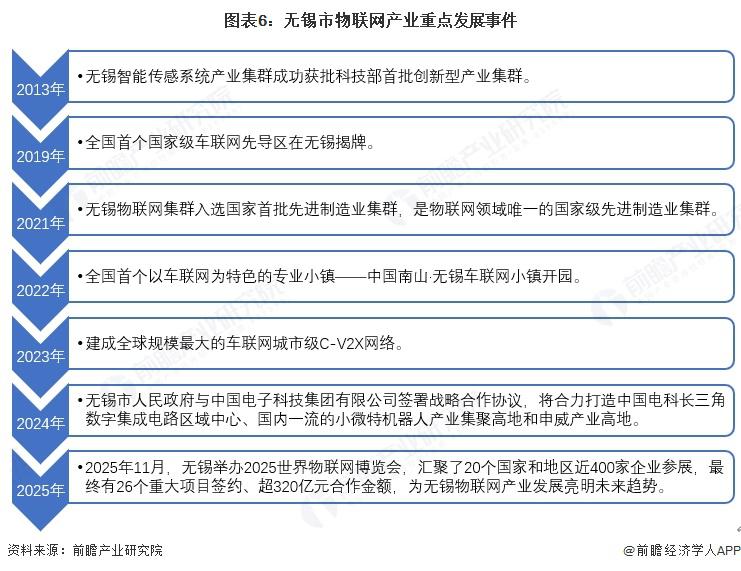
——物联网产业重点发展事件
无锡的物联网产业已经成为国内乃至全球物联网的 " 新高地 ",随着新一轮里程碑的达成,物联网产业也在无锡开启了新的发展周期:一方面,以信息技术为代表的战略性新兴产业融合集群加速形成,正引领带动形成人工智能、卫星互联网、量子信息等一批新质生产力。另一方面,以物联网等新一代信息技术与制造业为主线的深度融合,正加快推进无锡的制造业数字化转型,推动新型工业化,实现产业数字化和数字产业化的协同发展。

——新增注册企业波动增长
根据企查猫查询数据,截至 2025 年 11 月,无锡物联网企业共 17803 家。2019 年以来无锡市物联网产业新增注册企业数量呈上升趋势,2024 年新注册企业 2985 家。2025 年 1-11 月新注册企业数量 2847 家。
注:以上为存续 / 在业企业统计
——物联网产业优势企业
新物种企业作为新技术、新产业、新业态、新模式的典型代表,已成为中国物联网应用创新、产业发展的核心力量,在推动区域科技创新、产业转型升级等方面发挥着重要作用。无锡拥有 10 家物联网新物种企业,分别是快仓智能科技、锡产微芯、华辰芯光等。

2025 年 11 月,2024 年物联网赋能行业发展典型案例名单发布,无锡有三个案例入选,分别是无锡物联网创新中心有限公司的端 - 边 - 云协同计算技术在纺纱工业的应用 ; 江苏晟能科技股份有限公司的物联网在园区多能协同和综合规划智慧能源的应用 ; 无锡中科光电技术有限公司的物联网在大气污染精准溯源的应用。这三个案例在智能制造、智慧能源和绿色环保领域脱颖而出,彰显了无锡在物联网产业各领域全面发展的显著成果。

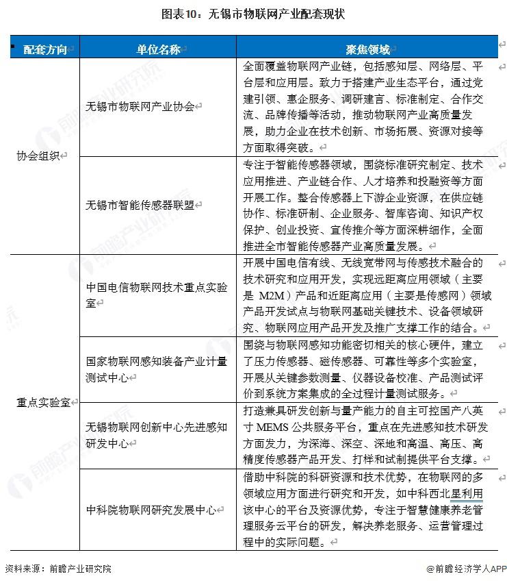
近年来,无锡市大力推进物联网产业发展,在协会组织、重点实验室配套发展等方面给予了重要的产业支撑。协会组织主要有无锡市物联网产业协会、无锡市智能传感器联盟 ; 重点实验室主要有中国电信物联网技术重点实验室、国家物联网感知装备产业计量测试中心等。
无锡市物联网产业发展前景及规划
——无锡市物联网产业发展前景
根据 2023 年 4 月无锡市出台的《无锡国家传感网创新示范区 ( 无锡市物联网产业集群 ) 发展三年行动计划》,到 2025 年,无锡物联网产业集群发展取得阶段性成效,国际竞争力达到世界一流水平。突破一批全球领先的关键核心技术,打造一批平台型、链主型领军企业,形成一批市场价值广阔的行业应用。物联网产业规模超过 5000 亿元,企业总数超过 4000 家,国家级试点示范不少于 25 个,牵头及参与国际、国家、行业标准超过 140 项。
——无锡市物联网产业发展规划
" 十四五 " 期间,无锡市将从以下几方面发展物联网产业:
来源:前瞻网
