2025 年中国工业企业数字孪生安全应急管控平台行业发展现状分析 市场规模超过 7 亿元

创投圈
2026
03/19
19:47
分享
评论

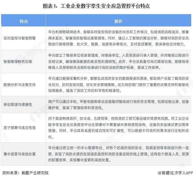
工业企业数字孪生安全应急管控平台概念及应用领域

——工业企业数字孪生安全应急管控平台概念

智慧消防源于 " 智慧城市 " 概念,是指以移动计算、智能识别、虚拟现实等现代科技为技术支撑,以数字信息平台为硬件基础,以人工智能技术、数字通讯技术、实时移动定位系统微平台,收集、分析、整合城市行政、商业、安全等各领域信息,实现覆盖城市全域的消防安全监控、应急救援力量调度指挥智能化控制管理的智能化消防数字平台。

工业企业数字孪生安全应急管控平台是智慧消防系统的中枢神经,它是一种基于现代信息技术的消防管理系统,它通过集成物联网、云计算、大数据分析等技术,实现对消防设施设备的远程监控、智能检测、预警预报和维保管理等功能。这种平台旨在提高消防设施的运行效率和可靠性,确保消防安全,并为消防监督和维保工作提供便捷、高效的管理工具。

工业企业数字孪生安全应急管控平台的应用,可以大大提升消防管理的智能化水平,减少人力资源的投入,提高工作效率和应急响应能力,从而更好地保障人们的生命财产安全。

——工业企业数字孪生安全应急管控平台应用领域

工业企业数字孪生安全应急管控平台的应用领域非常广泛,可以应用于任何需要消防保护和管理的场所,其目的是通过技术手段提高消防管理的效率和质量,降低运营成本,增强消防安全防护能力。随着技术的不断进步,工业企业数字孪生安全应急管控平台的应用领域将会更加广泛。

中国工业企业数字孪生安全应急管控平台市场现状

——中国工业企业数字孪生安全应急管控平台市场竞争格局

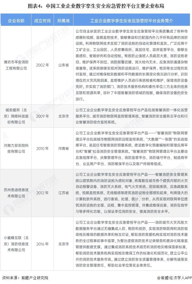
工业企业数字孪生安全应急管控平台行业的竞争格局目前处于发展初期阶段,市场竞争格局较为分散,大多数企业规模较小。这种市场格局意味着具有较强研发创新能力的企业在未来将拥有巨大的发展空间。

——中国工业企业数字孪生安全应急管控平台市场区域分布

山东省在智慧消防行业方面的发展势头强劲,已经取得了显著的成果,在全国较为领先。在政策方面,山东省出台了一系列相关政策和规范,如《关于 " 小火亡人 " 多发场所加强火灾防范的通告》和《关于进一步优化消防执法营商环境的通知》等,修订了《山东省消防条例》等,此外,2025 年山东举行省政府新闻办新闻发布会,介绍山东推动消防安全治理向事前预防转型,全力防范化解消防安全风险情况,这些政策为工业企业数字孪生安全应急管控平台的发展提供了有力的支持。

在技术应用方面,山东省积极推进智慧消防系统的建设和应用。例如,自 2025 年 3 月起,由应急管理部信息研究院研发的 " 一码统管 " 非现场消防监管系统在山东省济南、菏泽、烟台、泰安、威海、东营等 6 市试点应用,为企业的消防设施和重点部位贴上专属二维码,巡查人员扫码完成检查。系统内置的 AI 助手 " 火精灵 " 能自动识别隐患 ( 如通道堵塞、灭火器失效 ) 并推送整改建议,截至 2025 年底,系统已累计注册社会单位近 3 万家,推送履责提醒 315 万余次,单位有效响应整改 140 万余次。检查效率提升 40% 以上,单次检查时间平均缩短 60%。从市场规模来看,2025 年,山东省工业企业数字孪生安全应急管控平台市场规模约为 1.96 亿元。

——中国工业企业数字孪生安全应急管控平台市场规模

中国智慧消防行业的市场规模处于持续上升状态,工业企业数字孪生安全应急管控平台是智慧消防系统的中枢神经,目前行业正处于快速发展期。根据前瞻测算,2025 年中国工业企业数字孪生安全应急管控平台行业市场规模约为 7.53 亿元。

来源:前瞻网

THE END
广告、内容合作请点击这里 寻求合作
免责声明:本文系转载,版权归原作者所有;旨在传递信息,不代表砍柴网的观点和立场。

相关热点

相关推荐

1
3