行业主要上市公司:博众精工 ( 688097.SH ) ;先导智能 ( 300450.SZ ) ;利元亨 ( 688499.SH ) 等
本文核心数据:智慧工厂行业企业研发力投入 ; 智慧工厂行业企业研发强度 ; 智慧工厂八大基础技术 ; 智能工厂重点投资技术方向等
1、智慧工厂行业企业研发投入力度 & 强度
——北方华创领衔,智慧工厂头部企业研发投入强劲
从中国智慧工厂行业代表性企业研发投入规模来看,企业整体研发投入规模呈现上涨的趋势,北方华创和先导智能研发投入增速较快,博众精工研发投入规模增速较慢。2024 年,北方华创研发费用达 36.7 亿元,在对标企业中排名第一 ; 其次是大族激光,研发费用为 18.0 亿元 ; 而博众精工研发投入规模为 5.1 亿元,在对标企业中排名靠后。
——研发强度高位企稳,核心企业持续投入
2018-2025 年上半年,四家企业科研投入强度均处较高水平且各有特点:北方华创始终稳定在 10.6%-13.4% 高位 ; 先导智能从 7.3% 逐步升至 14.1% 后微降 ; 博众精工初期 13.4%-14.3% 领先,中期回落至 10.3% 左右,2025 年 H1 回升至 12.6%;大族激光整体波动小,多在 9.0%-12.5% 区间。整体而言,中国智慧工厂行业代表性企业研发强度维持在 10%-12% 的区间。

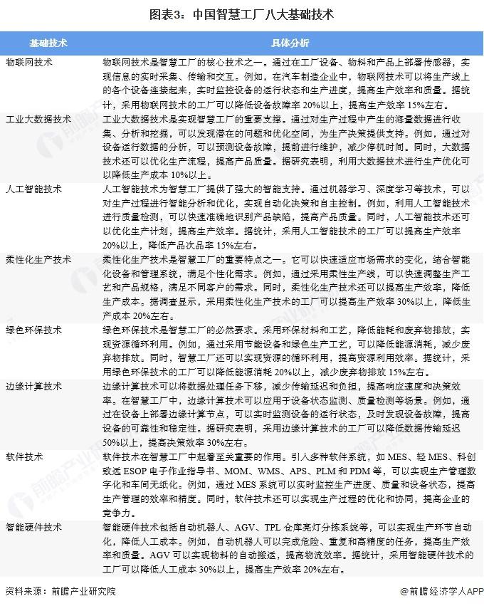
2、八大基础技术驱动智慧工厂向数字化、智能化全面升级
中国智慧工厂依托物联网、大数据、人工智能等八大基础技术,实现设备互联、数据驱动、绿色高效与柔性生产,全面推动制造业数字化、智能化升级。
根据埃尼集团调研的 157 家企业数据显示,受访企业中多达 94 家企业认为其对智能工厂的影响最大,其中 34 家企业来自装备制造行业,52 家已落地智能仓储场景,39 家落地智能在线检测。
3、AI 与物联网领衔,定义智慧工厂技术投资新方向
根据埃尼集团调研的 157 家企业数据显示,受访企业中未来 2 年重点投资的技术第一位是人工智能,第二是物联网技术与机器人流程自动化。28 家企业计划重点投资 5G 通信 ;21 家重点投资边缘计算 ;9 家重点投资区块链。计划重点投资物联网、人工智能以及机器人流程自动化的企业以来自电子电器、装备制造、轻工纺织、汽车制造、化工材料等行业的为主。其他有关工艺、智能制造、内部梳理的技术是 3 家装备制造与电子电器企业的重点投资方向。
来源:前瞻网
