以下数据及分析来自于前瞻产业研究院智慧工厂研究小组发布的《全球及中国智慧工厂建设运营模式与发展战略规划分析报告》
行业主要上市公司:博众精工 ( 688097.SH ) ;先导智能 ( 300450.SZ ) ;利元亨 ( 688499.SH ) 等
本文核心数据:中国汽车行业智慧工厂软硬件需求 ; 汽车行业智慧工厂解决方案 ; 汽车制造中智慧工厂基本架构等
1、构建汽车智慧工厂:从核心硬件到智能解决方案的全面架构
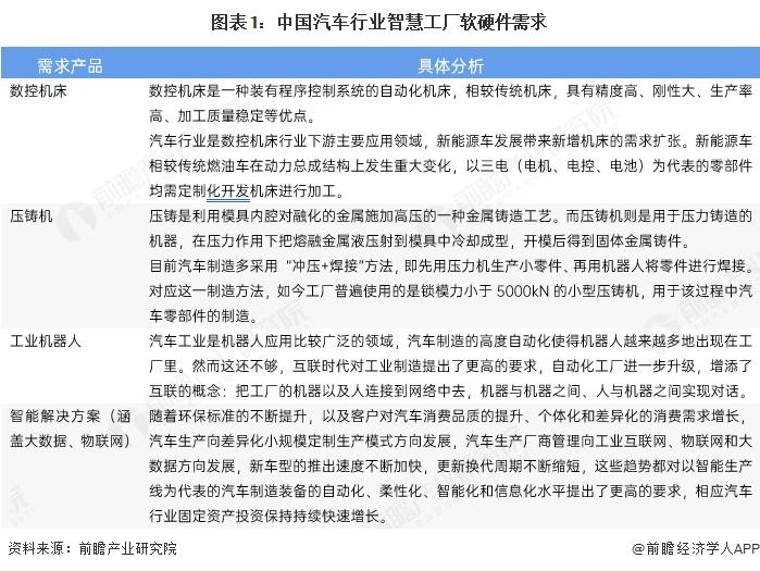
在工业 4.0 背景下,汽车工厂将实现网络化、分布式的生产设施,控制生产过程中不断出现的复杂性,人、机器与资源之间会有直接的交流。与此同时,高度标准化、模块化的设备及系统将大幅节省汽车生产制造中的成本,机器人可以从事高强度持续性的工作,依托于传感器、3D 打印等技术大大提高零部件生产加工及工序中的精密度,降低失误率及风险。因此,各大汽车厂商也纷纷布局智慧工厂,其中代表性智慧工厂有大众、通用、宝沃、法士特、广汽传祺、奥迪等。中国汽车领域智慧工厂主要涵盖产品有数控机床、压铸机、工业机器人等,具体情况如下:
2、从目标到架构:解析汽车智慧工厂解决方案
——汽车产品的完整生命周期
汽车产品的完整生命周期包含从接收需求到报废再回收的 7 个流程,智慧工厂的终极目标是实现 7 大流程全方位覆盖。现阶段应用最广的在生产和质控环节,部分龙头企业已通过大数据分析等技术实现前半部分主要环节的覆盖 ( 即从与消费者、供应商的对接开始,到汽车的销售环节 ) 。
——汽车制造中智慧工厂基本架构
智能工厂包含三项流程,可再细分为五个层面,层与层之间相互联系,形成闭环。协同层:在商业生态环境中,企业与其他参与者进行互动,将各自的实时数据上传至共享平台,形成数据库 ; 企业层:企业内部的生产管理软件从共享平台获取数据并进行分析,展开预测性分析,制定工作计划并排产,向下传达至执行部门 ; 工厂层:接收派发的生产任务,同时从企业内部平台获取数据 ( 如库存量 ) 进行分析,根据实时生产能力调整流程、分配任务 ; 车间层:根据流程执行生产任务 ; 设备层:对生产设备进行实时监控与中期检测,保证产品质量,协助必要维修工作。
3、政策与趋势双轮驱动,汽车智慧工厂潜力巨大
从国家层面来说,《中国制造 2025》的战略任务中明确指出,推进信息化与工业化深度融合,加快发展智能制造装备和产品,围绕汽车、机械等领域机器人应用需求,积极研发新产品,促进机器人标准化、模块化发展,扩大市场应用。从行业层面分析,汽车轻量化、低碳减排化将成为主要发展目标,综上所述,汽车领域智慧工厂发展潜力较大。
4、汽车行业智慧工厂建设案例:一汽 - 大众汽车有限公司天津分公司
——设计逻辑
一汽 - 大众天津分公司整体架构共分 3 层,在物理层接入人、生产设备、辅助设备等数据 ; 在数字空间对数据进行存储和计算 ; 在交互层通过移动端平台和 PC 平台实现与用户的交互。支撑分公司成本、设备等领域业务的开展。首先在设备物理层,围绕智能化和自动化,通过物联网技术,机器视觉技术等实现设备自动化水平提升,同时实现现场设备全量全要素的数据采集。在数字空间数据层,基于公司的 Mindsphere 平台及 DISC 平台打造统一的数据中台。在业务中台上,按照 8 横 N 纵的数字化布局搭建业务平台。在用户交互层,通过搭建天津分公司驾驶舱、天津分公司业务协同作战平台及天津分司宜搭应用平台,最终实现为用户提供更高效的交付优质产品,为员工创造更高品质的工作环境,为公司提供更精准的决策支持。
——研发创新
一汽 - 大众汽车有限公司天津分公司进行了两大创新,分别是数据信息互通创新和机器视觉算法的自主开发。通过 UHF 技术方案,创造性的采用了结算台方式,使得员工取货实现 " 购物式取件 ",具有成本低、识别精度高、易推广的特点。通过自主开发 OpenCV、Yolo 等机器视觉算法以及软硬件技术路线,可实现低成本应用视觉技术,解决了视觉技术推广费用高、技术受制于供应商的难题。
来源:前瞻网
