行业主要上市公司:铂力特 ( SH.688333 ) 、先临三维 ( SH.600588 ) 、有研粉材 ( SH.688456 ) 等 ;
本文核心数据:中国 3D 打印行业市场规模
2024 年中国 3D 打印行业市场规模约 500 亿元
3D 打印技术又称增材制造技术,根据国标《增材制造术语》 ( GB/T35351-2025 ) ,3D 打印 ( 3D printing ) 是指利用打印头、喷嘴或其他打印技术,通过材料堆积的方式来制造零件或实物的技术。我国 3D 打印技术的研究工作开始于 20 世纪 90 年代。在国家相关部门的支持下,相关科研机构开启了 3D 打印技术研究,在软件、材料等方面不断取得突破。2024 年中国 3D 打印行业市场规模约 500 亿元,近五年行业复合增速 25.91%。
产品市场
3D 打印根据产品及服务构成可以分为 3D 打印设备及零部件、耗材、软件以及 3D 打印服务四大板块。根据数据显示,2024 年 3D 打印设备市场和 3D 打印耗材市场是中国 3D 打印行业最大的两个细分产品市场,占比分别达到 48% 和 25%。
产业竞争
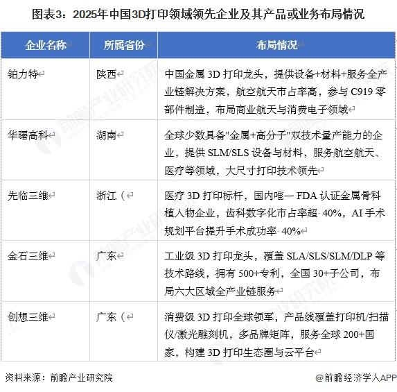
中国 3D 打印呈梯队竞争格局:铂力特、华曙高科主导工业级金属打印,创想三维、拓竹科技垄断消费级市场 ; 竞争聚焦技术突破、材料创新与应用拓展,头部企业加速并购整合,中小企业深耕细分场景,国产替代提速且全球份额领先,部分企业具体布局情况如下:
来源:前瞻网
