行业主要上市公司:国盾量子 ( 688027.SH ) ;天奥电子 ( 002935.SZ ) ;中国船舶 ( 600150.SH ) ;西部超导 ( 688122.SH ) ;光韵达 ( 300227.SZ ) ;国睿科技 ( 600562.SH ) 等
本文核心数据:量子时频测量领域技术分析 ; 量子时频测量领域产品分析 ; 量子时频测量领域产业规模分析
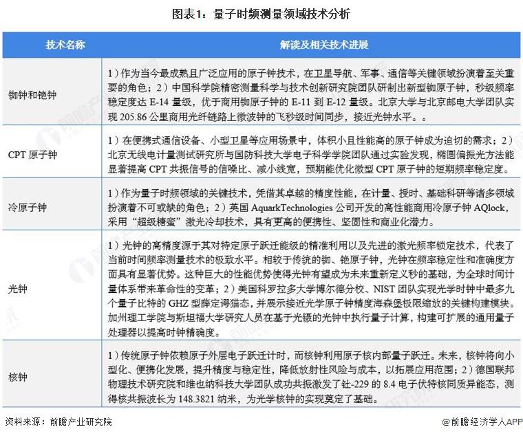
1、 量子时频测量领域技术迅速更迭
量子时频测量利用量子态的高度稳定性和精确性,在多个重要领域实现高精度的时间同步。常见的原子钟包括铷原子钟、铯原子钟、氢原子钟、芯片级原子钟 ( CPT 原子钟 ) 、冷原子钟和光钟、核钟等。
2、量子时频测量领域产品多元化
近年来,铷钟和铯钟是目前最成熟、应用最广的原子钟 ; 光钟则代表了最前沿、精度最高的原子时钟 ; 核钟仍处于实验室研发阶段,仅有原型机,尚未实现产品化。在全球范围内,涉及该技术的企业众多,且在不同产品领域都有布局。CPT 原子钟领域的主要企业包括北京科微量子科技有限公司、北景国测 ( 上海 ) 量子科技有限公司等 ; 铷原子钟领域的代表企业有 AccuBeat Ltd、Frequency Electronics、OROLIA 等 ; 氢原子钟领域的主要企业包括 Symmetricom、T4 Science、VREMYA CH 等。

量子精密测量技术在时频的应用领域包括同步通信领域、国防军工领域和导航定位领域等。
4、量子时频测量产业规模逐年增长
2024 年全球量子时频测量领域产业规模为 6.4 亿美元。未来,量子时频测量产业规模将逐年增长,预计 2030 年达到 8.6 亿美元,到 2035 年将达到 11.6 亿美元。
5、北美地区市场化较为成熟
北美地区量子时钟发展相对较早,市场成熟,是量子时钟最大的应用地区,2024 年北美地区占据市场份额 40% 以上。此外,欧洲地区和中国产业规模均约为 1.4 亿美元,占比约 22%。亚太地区 ( 除中国以外 ) 约占 9% 及其他地区 5%。
来源:前瞻网
